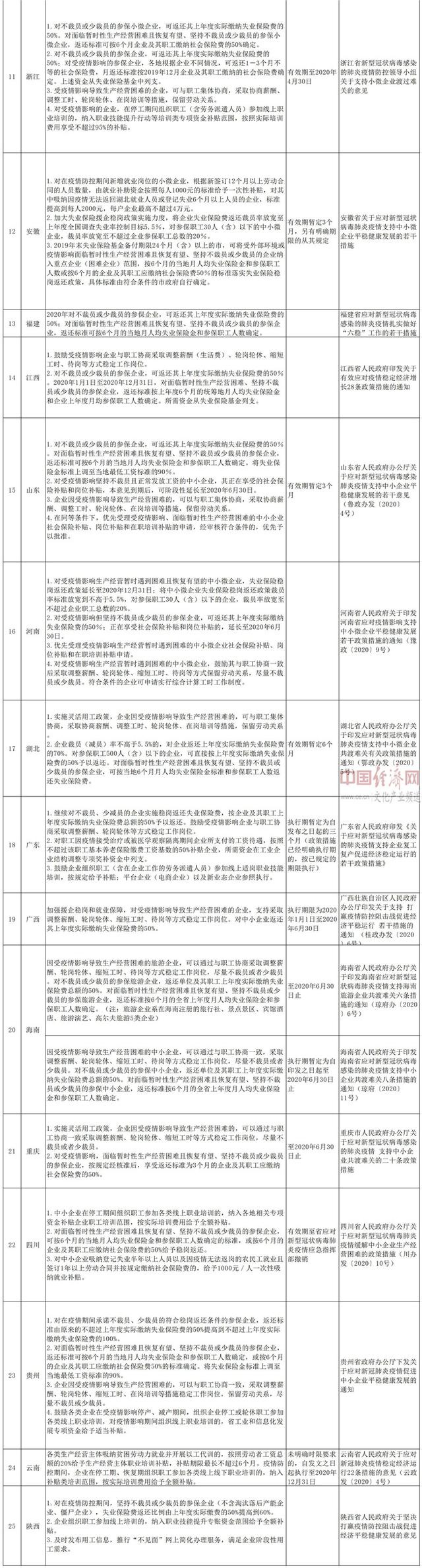
经济日报-中国经济网北京2月18日讯 疫情发生以来,中央和地方陆续出台一系列帮助企业纾困,支持企业发展的政策文件。为了方便大家查询学习,文化和旅游部对地方支持企业发展的措施进行了梳理,将涉及支持文旅企业的政策措施进行了分类汇总。
以下是全国各省市应对疫情影响支持企业发展稳岗就业政策涉文化和旅游企业措施汇总表:



CONTENT END
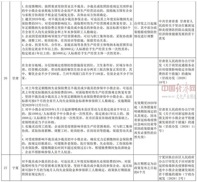
经济日报-中国经济网北京2月18日讯 疫情发生以来,中央和地方陆续出台一系列帮助企业纾困,支持企业发展的政策文件。为了方便大家查询学习,文化和旅游部对地方支持企业发展的措施进行了梳理,将涉及支持文旅企业的政策措施进行了分类汇总。
以下是全国各省市应对疫情影响支持企业发展稳岗就业政策涉文化和旅游企业措施汇总表:



CONTENT END