你有没有想过,英语学习可以不再局限于课本和试卷,而是变成一把打开真实世界大门的钥匙?你是否期待,课堂讨论能直接对接行业前沿,亲手设计问卷、访谈国际游客、为热门旅游城市的发展建言献策?在三亚学院旅游与酒店学院《旅研英语知行堂》研讨课上,这一切都成为了现实!这门为期7周的创新课程已圆满收官,让我们跟随同学们的脚步,回顾这段紧凑而充实的探索之旅。
Have you ever imagined that learning English could go beyond textbooks and exams, becoming a key to unlocking the real world? Do you look forward to classroom discussions connecting directly with industry frontiers, where you can design questionnaires, interview international tourists, and contribute suggestions for the development of a popular tourist city? At the University of Sanya's "Travel Research English: Knowledge in Action" seminar course, all of this became a reality! This innovative 7-week course has now successfully concluded. Let's follow the students' footsteps and revisit this compact yet fulfilling journey of exploration.

研讨课虚拟教学互动组

研讨课教学师生互动组
“做中学”,英语成为解决问题的利器
"Learning by Doing": English Becomes a Tool for Problem-Solving
课程打破了传统语言教学的壁垒,创造性地将英语能力培养嵌入到“三亚入境旅游品质提升”的真实项目中。在余燕伶老师的引领下,同学们从零开始,系统学习了英文问卷的设计与数据分析。同学们借助AI工具打磨问题,在真实的跨文化对话中锤炼了听力与口语。“我有了更多开口说英语的机会与勇气!”韩佳睿同学兴奋地表示。
The course broke through the barriers of traditional language teaching, creatively embedding English skill development into the real-world project of "Enhancing the Quality of Sanya's Inbound Tourism." Under the guidance of Miss Yu Yanling, students started from scratch, systematically learning the design of English questionnaires. Students used AI tools to refine their questions, honing their listening and speaking skills through genuine cross-cultural dialogue. "I gained more opportunities and courage to speak English!" excitedly shared Han Jiarui.

入境游客英语调研问卷

爱尔兰游客填写实际问卷

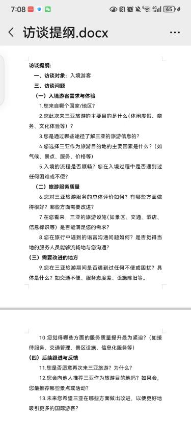
入境游客访谈提纲
多元视角,深挖文化与市场洞察
Multiple Perspectives: Delving into Cultural and Market Insights
随后,孟竹老师带领大家穿越文化差异,探讨中外礼仪与旅游助力乡村振兴;辛铭涛老师则引导同学们聚焦“旅游文化与文化旅游”。张之蕾老师启发学生们设计更具深度的调研方向。通过对特定客源市场(如蒙古游客)的专题研讨,同学们深刻理解了文化偏好如何塑造旅游消费行为。“我不仅学到了单词,更了解了外国文化和饮食,还掌握了用英语做调研的方法!”赵国旭同学总结道。
Afterward, Miss Meng Zhu guided everyone through cultural differences, exploring Chinese and foreign etiquette and how tourism can boost rural revitalization. Mr. Xin Mingtao then led students to focus on "Tourism Culture and Cultural Tourism". Miss Zhang Zhilei inspired the design of more in-depth research directions. Through thematic discussions on specific source markets (such as tourists from Mongolia), students gained a deep understanding of how cultural preferences shape tourism consumption behaviors. "I not only learned vocabulary but also gained insights into foreign cultures and cuisine, and mastered how to conduct research in English!" summarized Zhao Guoxu.

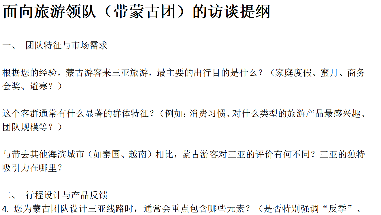
蒙古领队访谈提纲

蒙古组团社访谈提纲

访谈蒙古领队都尔根



研讨课部分同学对蒙古旅游市场的认知
成果导向,从学习到输出的华丽蜕变
Outcome-Oriented: A Brilliant Transformation from Learning to Output
在董佳音老师的指导下,课程以一项明确的英文汇报任务作为高潮。围绕“提升三亚入境旅游品质”这一主题,同学们将所学所感,系统梳理成结构清晰、建议具体的英文报告与演讲,实现了从输入到输出的完整闭环。“我学会了如何撰写一份面向外国游客的问卷,并完成了一篇建议稿。”一位同学自豪地分享道。
Under the guidance of Miss Dong Jiayin, the course culminated in a clear English presentation task. Centered on the theme of "Enhancing the Quality of Sanya's Inbound Tourism," students systematically organized their learning and insights into well-structured English reports and speeches with concrete suggestions, achieving a complete cycle from input to output. "I learned how to write a questionnaire for foreign tourists and completed a proposal," one student proudly shared.



研讨课考核要求
收获满满,同学们这样说:
Full of Gains: Here’s What the Students Say:
“课程有趣易懂,互动氛围好,我的口语和读写能力明显提升!”——武胜男
"The course is fun and easy to understand, with a great interactive atmosphere. My speaking, reading, and writing skills have improved noticeably!"— Wu Shengnan
“我系统掌握了机场、住宿、问路等核心场景的英语表达,实地沟通能力大大增强。”王媞
"I systematically mastered English expressions for core scenarios like airports, accommodation, and asking for directions, greatly enhancing my on-the-ground communication skills." — Wang Ti
“它涵盖了文化差异、调研方法,甚至AI指令技巧,知识量爆炸,充满热情!”——周慧敏
"It covers cultural differences, research methods, and even AI prompting techniques—an explosion of knowledge, full of passion!" — Zhou Huimin
“在有趣的英语世界里,我们享受语言的可爱,更收获了实用的技能。”——陈心茹
"In this interesting English world, we enjoy the charm of the language and gain practical skills." — Chen Xinru
同学们也真诚展望,希望未来能融入更多实景模拟与本地实地调研环节,让知行结合更为紧密。
Students also sincerely look forward to incorporating more real-scenario simulations and local field research in the future, making the integration of knowledge and action even tighter.



下一站,主角就是你!
Next Stop, You Are the Star!
如果你也渴望一种截然不同的英语学习体验——不是在枯燥的语法中徘徊,而是在真实的项目挑战中飞速成长;如果你也对文化旅游、跨文化交流充满好奇,想要亲手触摸行业脉搏;那么,新一期的《旅研英语知行堂》研讨课,正是为你准备的舞台!
If you also crave a completely different English learning experience—not wandering through boring grammar but growing rapidly through real project challenges; if you are also curious about cultural tourism and cross-cultural communication, wanting to touch the pulse of the industry firsthand—then the new session of the "Travel Research English: Knowledge in Action" seminar course is the stage prepared just for you!
在这里,英语是你探索世界的工具,项目是你挥洒创意的画布。加入我们,一起用英语沟通文化,用调研洞察需求,在三亚的椰风海韵中,书写属于你的实践故事与成长篇章!
Here, English is your tool to explore the world, and projects are the canvas for your creativity. Join us! Let's use English to communicate cultures, use research to figure out needs, and write your own practical stories and growth chapters amidst Sanya's coconut breezes and sea rhythms!
期待在不久的将来,与你相遇在这个充满活力与创新的课堂!
Looking forward to meeting you in this vibrant and innovative classroom in the near future!




文图:余燕伶
编辑:赵梦丹
一审一校|王秋娜
二审二校|杨 乐
三审三校|慧 川




