为进一步落实教育部的“双万计划”工作要求,全面加强本科学校五类一流课程建设,树立课程建设新理念,推进课程改革创新,提高教师教学能力,完善以质量为导向的课程建设激励机制,形成多类型、多样化教学内容和课程体系,满足“高阶性、创新性、挑战度”的要求。我院酒店管理专业副主任鲍富元老师代表学院参加省教育厅组织的的“一流课程建设与申报”的交流研讨会。
交流会于4月9日下午在海口召开,有国内国家级一流本科课程优秀获评者、参与省级、国家级一流金课申报等评审专家围绕一流课程建设和申报,结合课程思政的指导方针,解读五类一流课程最新政策、评审标准和申报指南,分享线上及混合式等金课案例,共同探索本科教育教学的新理念、新模式、新方法,努力构建具有我省特色的新时代标杆课程和人才培养体系。

交流研讨会开幕

国家级一流金课教师杨芳教授发言
杨芳教授分享所授课程的混合式教学
杨芳教授作为国家级一流金课的主持人,就自己所主持的3门一流金课做经验介绍,她从课程建设的意义、思路、设计、条件等多个方面展开循序渐进的论述。杨芳教授特别对一流金课的内容设计、活动组织、线上线下结合等方面提出自己的看法,希望老师们能结合课程特征,围绕学情和培养目标,运用新时代的教育教学理念,融合新技术新模式的应用,激发课堂活力和学生学习动力,提高课程建设质量。并重点从课程思政化视角切入,就自己与学生的课堂互动、育人行动等细节做了丰富的案例说明。

国家级一流金课教师周建芳教授发言

周建芳老师解读课程标准
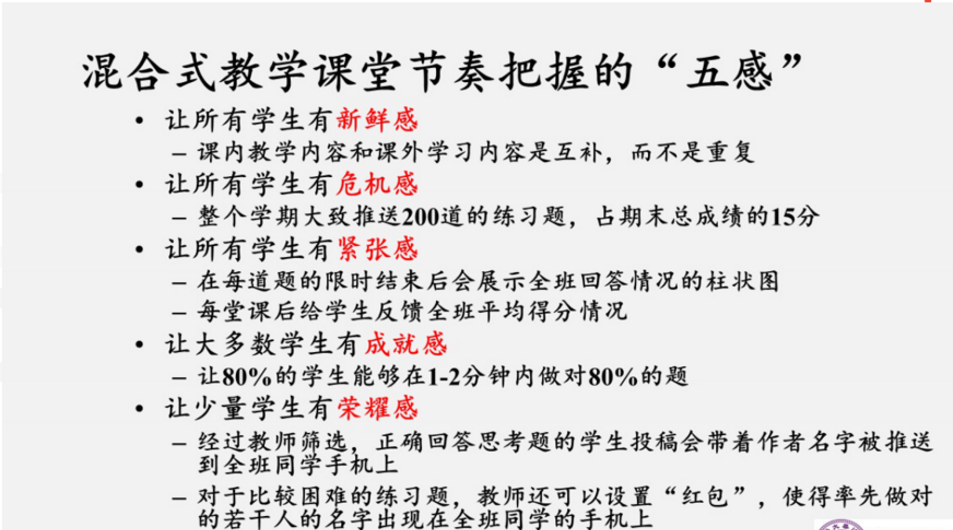
周建芳老师则紧扣一流金课申请要求,对申报条件和课程建设指标做了详细的阐释。重点结合自己的申报经验,对前期准备、过程留痕、素材制作、学生参与等方面开展了充分的介绍。同时,雨课堂课题组成员虎佳子女士联系自己多次的评审经验,重点对混合式教学的侧重、条件、要求以及申报注意细节做了生动的说明。
雨课堂课题组成员虎佳子做混合式教学分享
建设一流金课是专业建设的核心,也是办学水平的重要体现。通过参加学习交流会,酒店管理及其他专业也将在一流金课方面下功夫,遴选特色课程、优势团队,参照相关标准,加快建设步伐,为一流专业建设注入新动力,提高我院应用型专业人才培养质量。
文:鲍富元
图:鲍富元
编辑:李响 杨美琪
责编:鲍富元
CONTENT END

